“二十强教师”名单揭晓 第3届中小学教师创新教育说课大会将于6月7日举行

6月7日,组委会将邀请“十佳教师”在红网演播厅参加说课大会,进行现场说课。

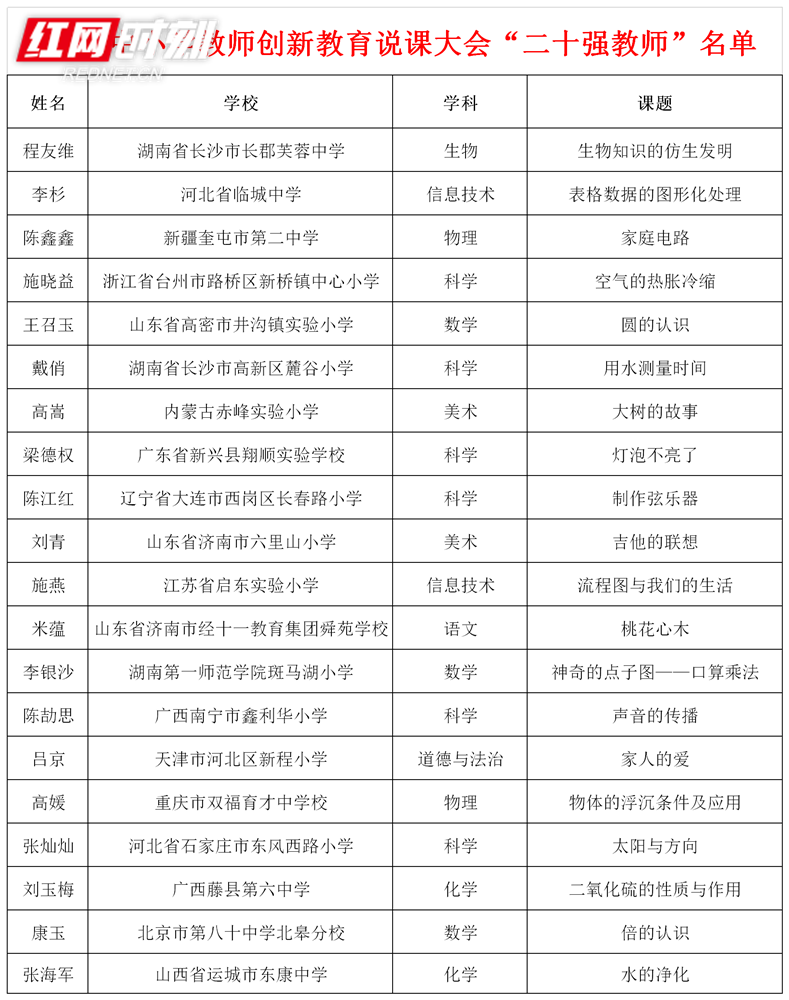
第3届中小学教师创新教育说课大会“二十强教师”名单。
直播链接:直播丨第3届中小学教师创新教育说课大会
红网时刻5月26日讯(通讯员李杨静)5月23日,第3届中小学教师创新教育说课大会(下文简称“说课大会”)“二十强教师”名单揭晓。评审专家组从400多名参会教师中评选出“二十强教师”,长沙市长郡芙蓉中学程友维榜上有名。6月7日,组委会将邀请“十佳教师”在红网演播厅参加说课大会,进行现场说课。
作为“燎原计划”人工智能与创新教育思想汇的重要组成部分、湖南科技活动周重点活动之一,说课大会是为全国中小学教师打造的创新舞台,是创新素养在全学科的交融之地。活动注重课堂教学的创新,旨在提升教师创新素养和业务能力,助推中小学创新创造教育的发展。
说课大会一年举办一次,今年已是第3届。本届说课大会自4月26日正式启动后,备受瞩目,全国中小学各学科教师踊跃报名,纷纷提交学科教案、说课视频和说课PPT等资料,展示创新教育的实践与思考。尽管受到疫情影响,与前两届相比,今年参加说课大会的教师人数还是大幅增长,覆盖了北京、天津、山东、江苏、湖南、河北、新疆、广东、广西、重庆等20余个省(自治区、直辖市);分布的学科更全,涉及语文、数学、生物、物理、化学、科学、信息技术、美术、道德与法治等10多门学科,创新教育的舞台变得越来越广阔。
本届说课大会由湖南省科技活动周组委会主办,湖南省科学技术信息研究所、中国发明协会中小学创造教育分会承办,《发明与创新》杂志社与湖南红网新媒体集团联合打造。
下一步,活动组委会将在“发明与创新杂志”微信公众号推出“二十强教师”的个人专题报道,根据其阅读量确定“十佳教师”。6月7日,组委会将邀请“十佳教师”在红网演播厅参加说课大会,进行现场说课。说课大会除了有最专业的舞台,还有来自湖南师大、湖南第一师范学院、长沙市教科院等最专业的点评专家进行现场点评,同时将在时刻新闻客户端进行全程直播。届时,还会在“发明与创新杂志”微信公众号上开辟投票通道,实时评选出“最具人气创新教师”,“最具人气创新教师”还有望成为下届说课大会的点评嘉宾或主持人。
了解说课大会及“二十强教师”的更多信息,请扫码关注微信公众号“发明与创新杂志”。

了解说课大会及“二十强教师”的更多信息,请扫码关注微信公众号“发明与创新杂志”。
https://moment.rednet.cn/pc/content/2020/05/26/7291548.html?from=groupmessage
-
扫一扫在手机打开当前页
